400-921-5598

热点推荐

ie-Cloud平台产品讲解 | 碳足迹在线核算系统之数据库建设方案(六)
来源: | 作者:上海方融科技有限责任公司 | 发布时间: 2023-07-05 | 465 次浏览 | 🔊 点击朗读正文 ❚❚ | 分享到:
ie-Cloud碳足迹在线核算系统【数据库建设方案】
ie-Cloud

碳足迹在线核算系统
【数据库建设方案】


数据库基于元数据构建

内核模型构建在统一的元数据支撑之上,支持自定义扩展资源和对象模型。

一体化对象模型

实现了设备属性、空间信息、网络拓扑、运行数据(实时、历史)、业务数据的一体集成,为各领域的业务应用提供一体化分析平台。

分布式支撑架构

以去中心化的分布式网络构架为基础,提供用能预算化管理应用数据模型的分布式存储和访问,为平台弹性海量数据高效存储和检索提供支撑。通过平台冗余存储增强数据的安全性

支持版本管理技术

对象的参数、图形、拓扑在维护、编辑时,使用到的一种长事务的处理技术。有版本编辑、版本提交、版本回滚、事务处理等功能。可实现用能预算化管理应用对象的属性、图形、拓扑信息在运行版、编辑版、规划版之间的数据隔离。

支持时态管理

五维数据库的时态管理技术采用基态修正模型,对各类型数据的历史信息进行时域追踪。可时域追踪的内容包括:元数据配置、空间数据、拓扑数据、运行数据、设备属性和业务数据等

内嵌多种信息模型

基于E-CIM构建的全景能碳信息模型,已内建了电、天然气、蒸汽、原煤、水等能碳模型,支撑其能源台账、项目台账、用能基数确认、用能预算分配等应用。

内嵌多种分析算法

A、空间分析功能包括:缓冲区分析、路径分析、资源统计等

B、拓扑分析功能包括:连通性分析、影响半径分析、碳源追溯等

C、高级分析:状态估计、潮流计算等

D、内嵌数据挖掘规则库,支撑全维度数据据抽取转换装载,可以根据应用需求扩展规则库。

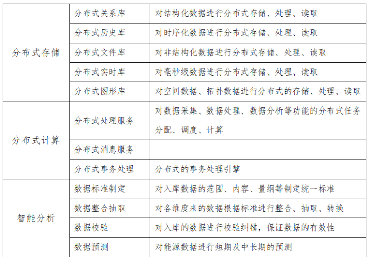
本项目五维分布式数据库将实现以下功能:


3月22日,国家发改委、国家能源局发布关于印发《“十四五”现代能源体系规划》

01

展望未来,方融将持续深入技术创新和场景探索,助力我国大力发展智慧能源技术

2022-04-11

2974 次浏览

3月22日,国家发改委、国家能源局发布关于印发《“十四五”现代能源体系规划》

02

展望未来,方融将持续深入技术创新和场景探索,助力我国大力发展智慧能源技术

2022-04-11

2974 次浏览

3月22日,国家发改委、国家能源局发布关于印发《“十四五”现代能源体系规划》

03

展望未来,方融将持续深入技术创新和场景探索,助力我国大力发展智慧能源技术

2022-04-11

2974 次浏览

3月22日,国家发改委、国家能源局发布关于印发《“十四五”现代能源体系规划》

04

展望未来,方融将持续深入技术创新和场景探索,助力我国大力发展智慧能源技术

2974 次浏览

2022-04-11

3月22日,国家发改委、国家能源局发布关于印发《“十四五”现代能源体系规划》

05

展望未来,方融将持续深入技术创新和场景探索,助力我国大力发展智慧能源技术

2022-04-11

2974 次浏览

3月22日,国家发改委、国家能源局发布关于印发《“十四五”现代能源体系规划》

06

展望未来,方融将持续深入技术创新和场景探索,助力我国大力发展智慧能源技术

2974 次浏览

2022-04-11